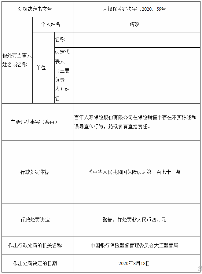
中国网财经8月25日讯 今日,大连银保监局连发三则行政处罚信息表,剑指百年人寿保险股份有限公司(以下简称“百年人寿”)在保险销售中存在不实陈述和误导宣传的违法违规行为。
基于此,大连银保监局依据《保险法》第一百六十一条对百年人寿罚款12万元;依据《保险法》第一百七十一条对两名相关责任人路琰及朱丽分别罚款4万元。
综上,百年人寿此次共计被罚20万元。
中国网财经8月25日讯 今日,大连银保监局连发三则行政处罚信息表,剑指百年人寿保险股份有限公司(以下简称“百年人寿”)在保险销售中存在不实陈述和误导宣传的违法违规行为。
基于此,大连银保监局依据《保险法》第一百六十一条对百年人寿罚款12万元;依据《保险法》第一百七十一条对两名相关责任人路琰及朱丽分别罚款4万元。
综上,百年人寿此次共计被罚20万元。
上饶市弋阳县漆工镇人大:代表访民声,行动护春耕浏览:18774次
江西裕民银行被罚72万元,涉未按规定开展尽职调查等浏览:16380次
携手共建平安江西 平安人寿江西分公司在行动浏览:11726次
中国平安、中兴通讯携手科技燃梦! 2026年青少年科技素养提升计划活动正式启动浏览:50298次
中国平安揽获2025年金融科技、医疗健康行业专利数双榜首浏览:21499次
中国平安2025年整体经营全面向好,归母营运利润同比增长10.3% 现金分红总额488.91亿元,连续14年上涨浏览:26773次
“631”气象预警:人保财险江西分公司的防汛“智慧密钥”浏览:17622次
整治拒收现金 守护现金权益浏览:39106次
党建引领筑防线 金融安全伴我行——招商银行江铃支行走进青云谱区老年大学开展金融教育活动浏览:34433次