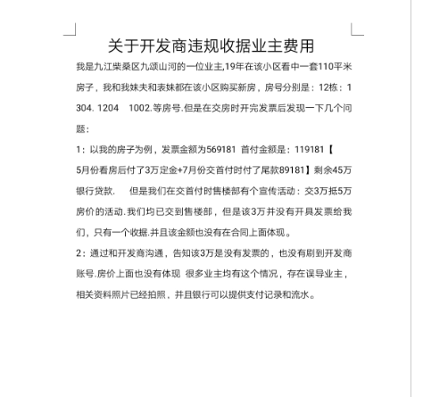
近日,九江市柴桑区九颂山河·锦园楼盘业主吴先生找到楼市君,反映他遇到的蹊跷事情。
(图为吴先生购买房子的楼盘)
2019年上旬,他购买了该楼盘一套房子,当时分三笔支付了共计149181元,另外银行房贷45万元,加起来总共合计599181元,结果在这个月领取到开发商开具的发票却只有568041元,也就是说有一笔3万元的款不知所踪了。
(吴先生遇到的问题)
(开发商本月开具的购房发票显示仅有56万多)
吴先生说,为此他找到开发商询问,开发商却称他们没有收这笔钱,可是这笔钱去了哪里呢?明明当初一切交易都是在售楼部完成的,付款都是在售楼部通过刷银行卡的方式支付,怎么能说没有收到呢?
于是,吴先生查询了转账记录,显示2019年4月7日刷卡支付3万元到开发商九江长基房地产开发有限公司账上,次月20日又分别刷卡支付两次,一次支付了3万元到名为九江市九颂房产一部账号上,另一次支付89181元到开发商九江长基房地产开发有限公司账上。
(转账支付记录)
吴先生认为,至少其中两笔钱是进了开发商账户里面的,另一笔3万元的进账账户叫九江市九颂房产一部,他通过各种方法查询这是什么账号,结果都无果,但是可以确认是跟开发商的开户银行一样,均为九江银行,但不是一个账号。
吴先生说,他可能遭遇了价外收费的问题。遇到同样问题的不仅仅是他一个人,还有不少人,他们都自发组织进行了登记。
(遇到类似情况的业主统计表)
“你为什么当初不问清楚呢?” 吴先生回答是,当初搞了优惠,说是交3万可以抵5万房款,结果优惠没有享受到,开发商没有兑现,反而还搭进去了这3万块钱。
(置业顾问确认有优惠政策)
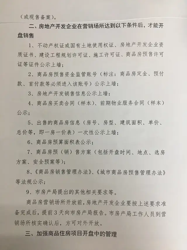
吴先生说,根据九江市房管局文件,严禁收取任何合同约定外的其他费用,因此该开发商属于严重违规,为此他已经向多个部门进行反映和投诉,期待有一个公正合法的解决。
(九江市职能部门文件规定严禁合同外收费)
目前,吴先生和一些业主,已经陆续向有关部门进行投诉反映,期望得到解决,以维护自身合法权益!
(吴先生向问政江西提交的诉求)
(吴先生向当地政府部门进行的投诉)
来源:江西楼市信息
编辑:殷晓草













