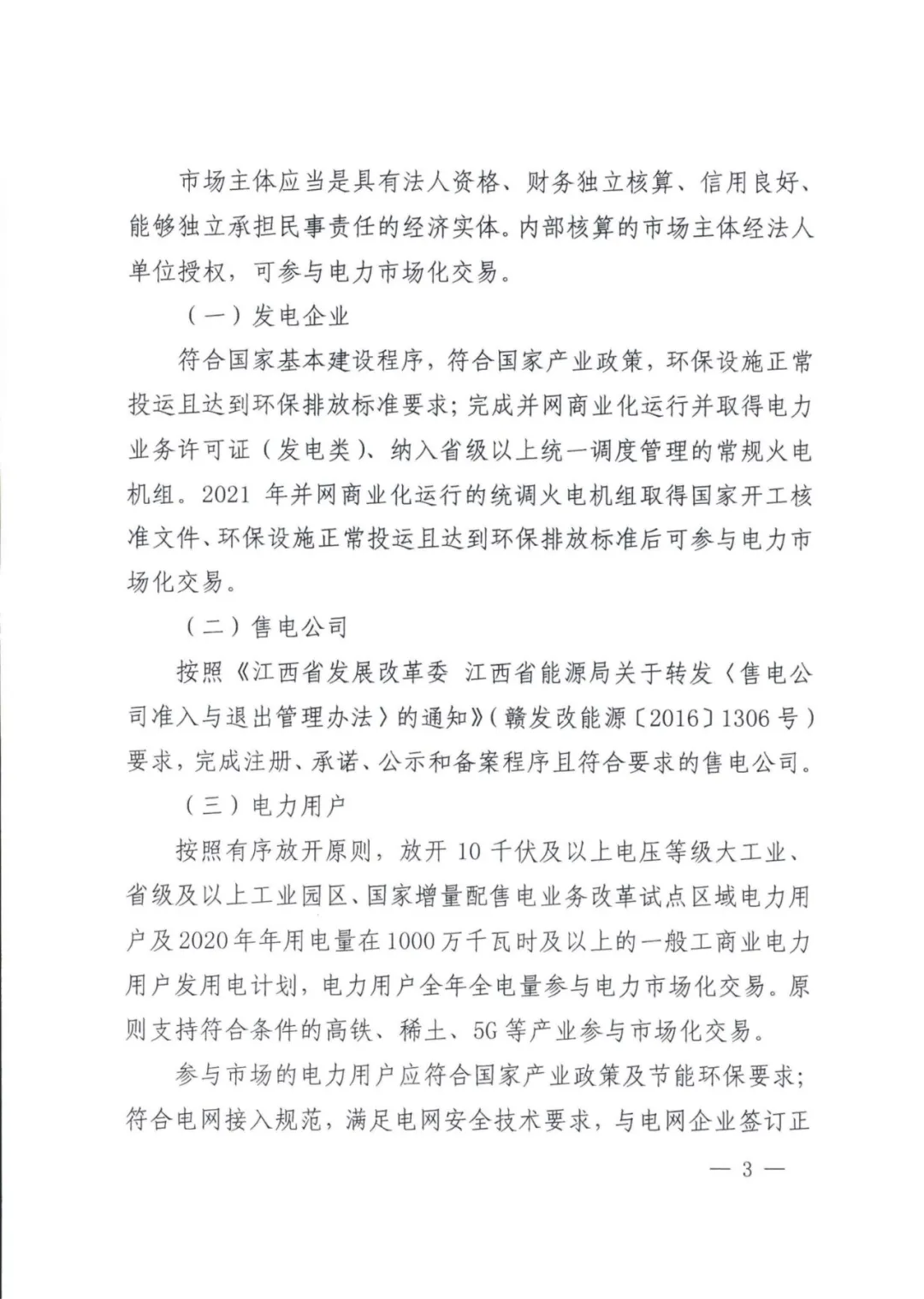
江西省能源局日前发布了《关于印发2021年全省电力市场化交易实施方案的通知》,按照“中长期双边协商为主、月度集中交易为辅”原则,推动电力市场化交易从电量交易模式向分时段和带曲线电力交易模式转变。预计2021年全年市场化交易电量规模不低于600亿千瓦时。
江西省能源局日前发布了《关于印发2021年全省电力市场化交易实施方案的通知》,按照“中长期双边协商为主、月度集中交易为辅”原则,推动电力市场化交易从电量交易模式向分时段和带曲线电力交易模式转变。预计2021年全年市场化交易电量规模不低于600亿千瓦时。
侨爱心·眼健康行 | 走进景德镇浮梁县,光明义诊温暖启程浏览:34391次
2026年上半年景德镇市珠山区辅导站心理健康教育进校园活动浏览:28203次
垃圾分类,从我做起浏览:84841次
强制执行有序推进|生效判决不容漠视,拖欠停车费后果需自行承担浏览:87261次
急救知识进社区 中医义诊暖民心——上饶卫生健康职业学校联合广丰雄鹰救援队进社区开展公益服务活动浏览:50732次
上饶市广信区职业技术学校开展寝室卫生与安全排查浏览:94281次
健康成长 快乐启航--儿童健康开学第一课浏览:122291次
开学“心”起点:与焦虑握手言和浏览:154994次
严防校园霸凌与未成年人违法犯罪 守护少年成长浏览:119367次