6月1日,广东省药品监督管理局网站发布关于化妆品抽样检验信息的通告(2020年第4期),其中17批次化妆品不合格。同日,广东省药品监督管理局网站也发布关于停止销售7批次假冒化妆品的通告。值得注意的是,知名品牌清扬、隆力奇被点名。
清扬去屑洗发露,未检出标签标识的去屑剂
号称去屑洗发水市场的“第一品牌”的去屑专家清扬在去屑剂问题上栽了跟头。
17批次化妆品不合格通告显示,标示为联合利华(中国)有限公司生产的清扬去屑洗发露多效水润养护型(批号:20221102A1D0),未检出标签标识的去屑剂:吡罗克酮乙醇胺盐。
公开资料显示,清扬洗发露中未检出的吡罗克酮乙醇胺盐是一种高效、无毒无刺激的去屑剂,广泛使用于洗发露等洗护产品中,通过杀菌和抗氧化作用,可以预防头屑的产生。
有业内人士曾向本刊表示,洗发露里的吡罗克酮乙醇胺盐需要达到检出限值以上的量才能起到抑菌、去屑效果。“如果成品检测的去屑剂含量确实低于检出限,是有理由怀疑该产品没有添加该去屑剂的。也有可能添加的去屑剂含量低于检出限值(吡罗克酮乙醇胺盐的检出限为0.04%)因为有些去屑剂起效量很低,极低的用量就足以产生效果”。
值得注意的是,此次并非是清扬首次出现“未检出标签标识的去屑剂”问题。
根据2019年2月《消费者报道》向第三方权威检测机构送检的10款热销男士洗发水对比测试结果显示,清扬男士去屑洗发露未检出标签标识的去屑剂氯咪巴唑。
作为洗发水中常用的去屑剂,氯咪巴唑对皮屑芽孢菌有特效,对引起人体头皮屑的卵状芽孢菌属或卵状糠疹菌以及白色念珠菌和发癣菌有抑制作用。
此外,本刊检索资料发现,2018年12月29日,江苏省药品监督管理局官网发布通告称,在特易购商业(江苏)有限公司南通工农分公司抽取的,标示为联合利华(中国)有限公司生产的清扬男士去屑洗发露(多效水润养护型),批号/生产日期:20210104A1PO,未检出批件及标签标示的成分氯咪巴唑。
在涟水县王汉涛红联洗化门市抽取的,标示为联合利华(中国)有限公司生产的清扬男士去屑洗发露(多效水润养护型),批号/生产日期:20201100B1AO,未检出批件及标签标示的成分水杨酸、氯咪巴唑。
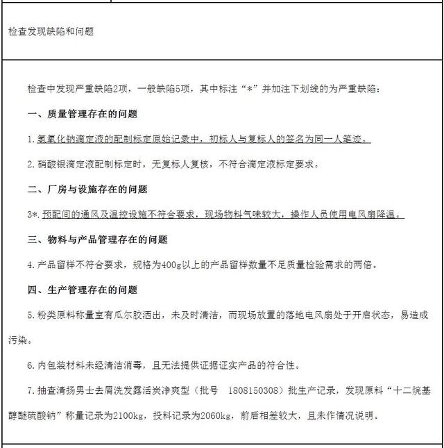
而早在2018年9月,国家药品监督管理局官网发布的对联合利华(中国)有限公司飞行检查通报显示,该公司在生产企业监督检查中发现严重缺陷2项,一般缺陷5项,在质量管理、物料与产品管理和生产管理方面均存在漏洞。
隆力奇蛇胆芦荟洗面奶,菌落总数超标96倍
隆力奇也在此次抽检中被点名。根据17批次化妆品不合格通告,一批次华润万家生活超市(广州)有限公司佛山岭南大道店销售的、标称卡莱丽化妆品有限公司生产的隆力奇蛇胆芦荟洗面奶(批号90921LA1),菌落总数检出值为97000 CFU/g,标准要求限值为1000 CFU/g,超标96倍。
据悉,菌落总数指的是一定量产品中的细菌菌落总数,是一个能够直接反映卫生状况的指标。菌落总数超标,不仅使化妆品更容易变质,效果变差;皮肤有小伤口的话,还容易导致皮肤感染,引发炎症。
除此之外,《消费者报道》梳理发现,另外15批次不合格化妆品不合格原因多为标识标签问题:产品批件与标签标识不一致、检出标签未标识的染发剂、未检出批件标识的染发剂等。
7批次假冒化妆品被停售
同日,广东省药品监督管理局网站发布关于停止销售7批次假冒化妆品的通告。通告显示,标示名称为“艺细丝凝白纪元活力修颜霜”等7批次产品为假冒产品。
目前,相关部门已依法对上述17批次不合格产品进行了下架、停止销售与责令改正等处置;对7批次假冒化妆品进行了停止销售以及对进货渠道进行追根溯源。













