“购买多年的16套商铺被开发商转卖给第三人,钱不退,房也不给!”近日,江西省南昌市购房者赵晓华(化名)向新京报记者反映称,2015年,他购买了江西明和置业有限公司(简称“明和置业”)在南昌市东湖区开发的胜利路地下空间商城(简称“胜利路地下商城”)16套商铺,至今非但没有交付,反而被卖给了他人,“像我一样遭遇‘一房二卖’的购房者还有很多,虽经多方努力,但一直未能解决。”
新京报记者在调查中发现,胜利路地下商城并非普通商业项目,其为人防建设工程,除了购房人上述提到的“一房二卖”外,其还涉嫌存在“无证”销售等问题。事情真相究竟如何?这些购房人又该何去何从?
“交了800万后,所购房子却被转卖他人”
“16套商铺说没就没了!”说起这次买房经历,赵晓华表示很懊恼,“说是投资失败吧,但个中原因我至今都没搞清楚。”
赵晓华告诉记者,多年来,自己一直在南方做生意,手里的积蓄逐渐多了起来,同时,周围房价也越涨越快。2015年6月,赵晓华偶然发现位于南昌市东湖区叠山路和胜利路水平投影地块的地下商城项目正在对外宣传出售商铺,单价约为4万元/平方米,套均面积约为45平方米。经过一番考虑之后,在2015年6月23日,赵晓华一口气交了该项目16套商铺的定金(收款收据显示为订金)800万元。
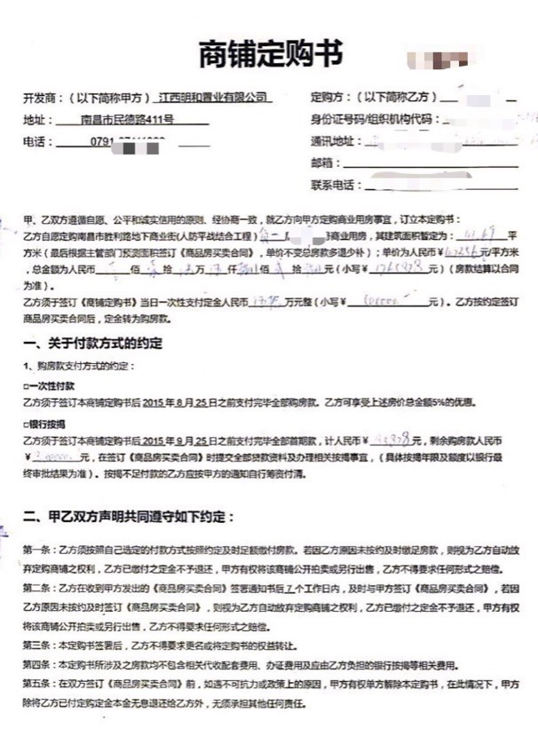
2015年6月26日,赵晓华与开发商明和置业签订了《商铺定购书》。双方约定,16套商铺的定金为50万元/套,总定金共800万元,赵晓华将在明和置业的签约通知发出7日内与其签订《商品房买卖合同》,明和置业则承诺在2016年10月1日前交付商铺。
赵晓华提供的其与明和置业签订的商铺定购书。
交了定金,签了定购书,赵晓华接连数日都没有离开南昌,因为他一直在等着明和置业通知自己去签商品房买卖合同。没想到的是,这一等就是五年。
经过一番打听后,让赵晓华不能接受的消息出现了,“我所定购的16套商铺均被明和置业转卖给第三人,也就是被‘一房二卖’了。”
为了证明自己购买的16套商铺又被转卖,赵晓华向记者提供了律师从南昌市住房保障和房产管理局调取的官方备案信息,这些信息显示出这16套商铺已经被网签备案给第三人。
赵晓华购买的一处商铺备案材料显示,房源已被卖给了他人。
新京报记者通过调查了解到,在胜利路地下商城项目的购房人中,有着上述遭遇的不仅赵晓华一人。另有多名购房人向记者反映,其同样遭遇了所购买的商铺被“一房二卖”。
“我在2015年7月份购买了胜利路地下商城项目的商铺,也是先交了50万元定金,后来又交了17万多元,整个过程断断续续总共交了81万多元,但是始终没有人找我签订购房合同。”购房人李利(化名)向记者介绍,“2019年3月,明和置业说可以帮我运营,也就是返租,可就在办理返租手续时,我才发现自己购买的商铺已经被卖给了第三人,当时,明和置业的业务员告诉我‘我们把房子卖给别人了’”。
“我交了25万元定金之后,5年间,一点消息也没有。”购房人周志(化名)感觉自己的遭遇更是让人无奈,其他购房人与明和置业还有所交涉,自己5年间连条短信都没收到过。“我买的商铺也被明和置业卖给第三人了,由于开发商人员流动较大,我现在都不知道去找谁要房。”周志说。
“定金”与“订金”疑云
尽管赵晓华等购房人在上述介绍中均表示,其向开发商所交的款项为定金。但记者注意到,赵晓华提供的收款收据上显示有“订金”字样,不过,在其提供的上述《商铺定购书》中,该笔款项又确实显示为“定金”字样。
赵晓华向记者提供的其支付800万定金的收款收据,但该收据上实际写的是“订金”。
对于这一字之差,北京金诉律师事务所执行主任王佳红认为,“订金”与“定金”是有很大区别的,一般来说,如果收款方违约,收取的“订金”要及时返还给交款人,但要是收取了“定金”,就要向交款人双倍返还定金。此外,无论是交了“订金”还是“定金”,都可以向收款的违约人要求赔偿一定损失。
那么,赵晓华手中的收款收据和《商铺定购书》中显示了不同字样,又该如何认定交款性质?对此,王佳红认为,《商铺定购书》上显示的是“定金”,而收款收据是对《商铺定购书》中一项义务的履行程序,这笔款项的性质要以《商铺定购书》为准。此外,从公平角度来看,如果开发商未尽到相关通知义务就将房子卖给他人,也应该对其违法行为进行“惩罚”,此种情形下,以“定金”性质认定这笔款项比较合理。
商铺涉嫌“未取证先销售”
除了“定金”和“订金”之谜待解之外,新京报记者在调查中还发现,事实上,上述购房者所述的胜利路地下商城项目,并非是一个普通的商业项目,特殊之处在于,其是“平战结合式人防工程”。同时,该项目在早期还存在涉嫌“未取证先销售”的问题。
南昌胜利路地下商城现场实景。
9月17日,新京报记者通过南昌市发改委官网获悉,该委在2014年11月19日发布的《南昌市发展改革委关于江西明和置业有限公司南昌市胜利路人防平战结合工程核准的批复》显示,该项目为平战结合式人防工程,包括胜利路地下商业街工程和叠山路地下商业,项目占地面积约4.07万平方米,总建筑面积约5.3万平方米,其中商业面积4.58万平方米,项目总投资为8亿元,其中项目资本金为1.6亿元。
记者注意到,彼时,核准该项目的相关文件已经包括建设用地规划许可证、国有土地使用证等,但是还未办理规划许可等证件。
赵晓华告诉记者,“整个项目从2017年才正式拿到了销售许可证件,也就是说,我们购房的时候,开发商明和置业根本就是无证销售,涉嫌非法吸收存款。”为了证明此事,赵晓华还拿出了一份由明和置业签发的通知和《商品房销售备案证》予以证明。
胜利路地下商城于2017年才取得了商品房现售备案证。
新京报记者注意到,在该通知中,明和置业称,该公司已于2017年11月24日经南昌市住房保障和房产管理局批准颁发《商品房现售备案证》,正式将南昌市胜利路地下商业街(人防平战结合工程)商铺公开现售备案。此外,赵晓华提供的《商品房现售备案证》复印件的颁发时间也显示为2017年。
而针对有购房者提出的“胜利路地下商城为人防工程建设项目,对外销售是否合法合规”的问题,王佳红律师表示,涉及人防工程的地下项目,不属于人防的个别部分是可以对外进行销售的,而人防部分内的只能出租,但是必须得经过严格审批。“既然明和置业该项目最终取得了《商品房现售备案证》,那么应该是不属于人防的个别部分。
开发商时任董事长称“不清楚此事”
那么,为何胜利路地下商城项目会出现“未取证先销售”的情况?“定金”与“订金”的字样之差究竟是无意还是有意为之?更为蹊跷的是,既然开发商明和置业与赵晓华等购房人签订了定购协议,并收取了他们的定金(或订金),为何又将商铺转卖他人?现在这种情况又该如何善后?
对于以上种种疑问,9月17日至9月19日,新京报记者数次与明和置业营销部一名许姓经理取得联系,其表示“确实有赵晓华等人反映的‘一房二卖’一事,我们会按照法律规定办事。”但该许姓经理未透露“一房二卖”及“无证”销售的原因及具体解决方案,也未就上述《商铺定购书》中的“定金”和收款收据中的“订金”字样区别及缘由给出进一步解释。
9月19日,新京报记者就上述疑问又与时任明和置业董事长的赵章峰取得联系,其回应称,“2018年4、5月份,我就已经撤出了明和置业,具体情况不清楚,公司还是之前那个(即项目开发商仍是明和置业)。”当记者追问,上述赵晓华等人购房一事都是发生在其任期内,为何会不清楚时,赵章峰仅表示,“这些事我确实不清楚。”
此后,明和置业原总经理许启生回应新京报记者称“我在半年前退出了明和置业。”随即挂断了电话。随后,记者又按照上述购房人提供的明和置业通讯录拨打了其他几位负责人电话,但均未获得进一步回应。
区委曾要求妥善处理认购商户问题,当前多部门回避
尽管开发商方面相关负责人都三缄其口,但新京报记者从南昌东湖信息公开网上还是找到了一则关于该项目的信息。“2018年1月31日,东湖区委常委陈俊拜访明和置业董事长赵章锋,了解和洽谈地下商业街业态调整推进情况,企业方介绍了地下商业街目前商业运营状况和遇到的困难与问题,陈俊在了解后作了重要指示,包括做好商业业态调整提升、做好商铺销售资金回笼管理、认购商户上访诉求妥善处理等。”
那么,针对赵晓华等购房者提到的遭遇“无证”售房、“一房二卖”,并质疑开发商涉嫌非法吸收存款的问题,当地政府部门是否知情?上述区委常委陈俊所提到“妥善处理认购商户上访诉求”,又是否有明确的处理方案?
9月19日,新京报记者联系到了东湖区政府一名陈姓负责人,他表示,“这个项目在我们属地,我们是有管理责任的,但是当事人也可以寻求司法途径解决问题。当时的区委常委陈俊等领导现在已经调离工作岗位,我们只能将此情况记录,继续向有关领导进行汇报以后再做具体处理。”
随后,新京报记者又与陈俊取得联系,但当记者讲述了上述赵晓华等人购房一事以后,陈俊很快挂断了电话。
9月19日下午,新京报记者又联系到了曾与陈俊一同前往明和置业调研指导胜利路地下商城项目的东湖区步行街管委会主任刘剑,他就此事回应记者称“我现在还是步行街管委会主任,但是我只负责管理地表以上的事情,地下的事情不归我管,是属于物业公司来管的。”
连日来,新京报记者还就此事多次联系行业主管部门——南昌市住房保障和房产管理局交易科、开发处等多个科室,但均未获得明确回应。该局交易科一位秦姓工作人员告知记者,如果反映问题可以找负责投诉的科室。而该局负责投诉部门的一位黄姓工作人员则回应记者称,“这些事我们管不着,我们只负责单位内部投诉问题。”
为何相关部门对于此事均持回避态度?当地一位不愿具名的业内人士透露,胜利路地下商城实际上是一个搭乘人防工程项目建成的地下商业体,从2015年6月开始,该项目在销售方面就曾出现过无证销售问题,引发了购房人向相关部门反映情况,一般情况下,相关部门都会安排领导负责项目的建设及销售等方面的协调与监督。如今,项目销售纠纷一直未断,而相关部门当初安排的项目负责人有一些也都流动调离原岗位,现在的新任负责人自然不愿对此问题进行回应,相互推脱责任也就成为较为普遍的现象了。
律师:无证销售已违规,或涉嫌合同欺诈
针对前述胜利路地下商城部分认购者遭遇的情况,王佳红律师认为,从目前条件来看,赵晓华等人已经交了定金,签订了《商铺定购书》(即认购协议),可以认定为房屋买卖的一个过程,也算是锁定了房源,在此情况下,开发商未按约履行,上述购房者可以要求开发商双倍返还定金。若购房者有证据证明双倍定金不足以弥补由此带来的损失,还可以在双倍定金数额之上再要求赔偿相关损失,但因为房子已网签至他人名下,拿回房子确实是无望了。
“此外,对于开发商未取证便先销售的问题,其时的行为已构成无证销售,这不仅是一种违规销售行为,还有可能会涉及非法集资。”王佳红进一步表示,我国《商品房买卖条例》明确规定,如果开发商未取得商品房预售证便进行销售的,购房人可以要求确认认购合同无效,并要求开发商支付不超过购房款(已支付部分)一倍的赔偿,但是在起诉前取得商品房预售许可证明的,认购合同可以被认定为有效。
王佳红还表示,若开发商真被证实了“一房二卖”,则属于明显违规销售,还有可能涉嫌合同欺诈,甚至会触犯刑法。购房人可以及时向当地主管部门进行举报,并整理好证据向法院提起诉讼。
新京报记者 张建 图片来源 受访者供图













