张小姐近日遇到了烦心事,这要从她使用飞猪平台租赁一台相机说起。
今年1月,张小姐通过飞猪平台向商家“上海征天旅游专营店”租赁了gopro7运动相机,因为相机不小心遗失,张小姐需要向卖家赔偿,卖家提出3500元金额的赔偿方案。
张小姐当时就认为这个赔偿金额不合理,因为据她在gopro官方旗舰店搜索得知,这款相机(全新)能以市场价2198元买到。
▲张小姐提供的同款相机截图
张小姐认为卖家提出的 3500元赔偿金额明显高于市场价格,且卖家租给她的相机只有四成新,赔偿金额不合理,张小姐遂向市场监管部门发起投诉,同时她也与卖家继续进行沟通。
张小姐接受《消费者报道》采访时称,她对丢失物件要赔偿一事没有异议,有异议的是3500元的赔偿金额。
3月2日,“上海征天旅游专营店”因市场监管部门的介入,同意与张小姐重新协商赔偿金额。
3500元直接从支付宝扣走
3月6日,张小姐忽然收到了一条“飞猪提醒”的扣款短信。
与此同时,张小姐的支付宝账户就被“上海征天网络科技有限公司”扣去3500元,商品说明的内容跟她遗失的相机有关。
账户里的3500元顷刻间“不翼而飞”,飞猪的扣款举动让张小姐大感困惑。
她认为,这是“飞猪平台在我本人未知情未同意的情况下单方面在我账户里扣除了3500元支付给卖家。” 她质疑飞猪是否有自动扣款的资格。
“飞猪代扣”让用户两难
张小姐随即找到飞猪客服人员交涉此事,飞猪客服人员称,钱被划扣是因为张小姐此前签订了飞猪代扣协议。
张小姐称自己多次联系飞猪客服,得到的答复均是这个扣款“与他们无关”“他们不承担责任”“是代扣协议产生的”……
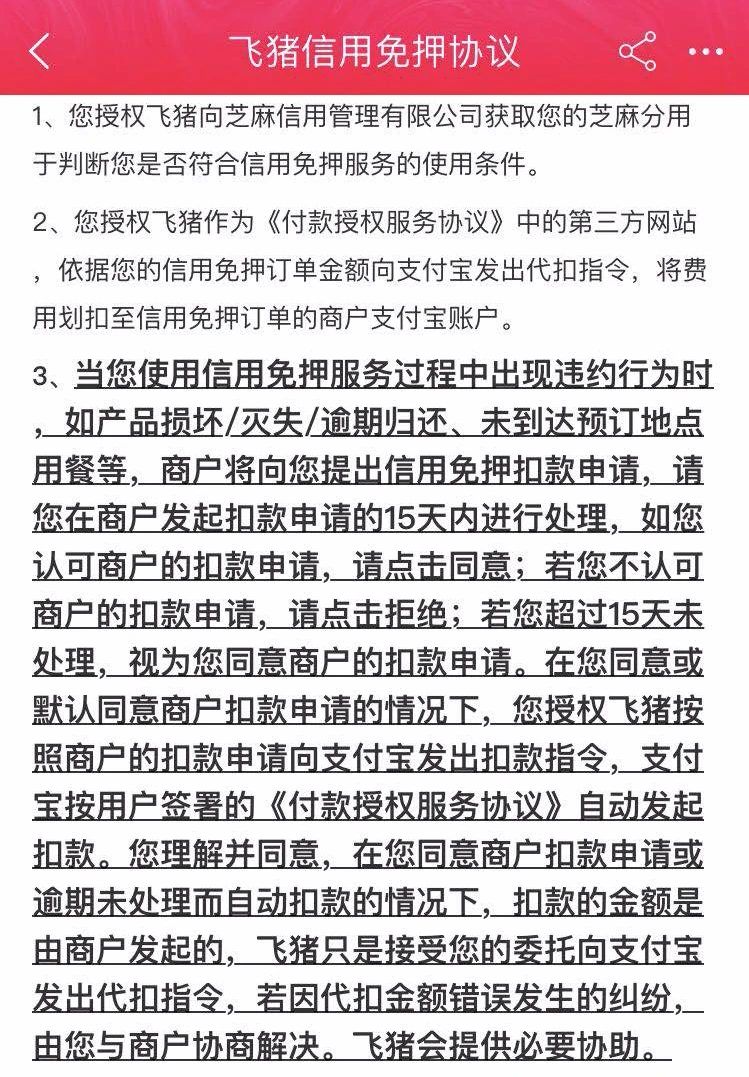
飞猪客服提到的“代扣协议”是什么协议?为什么可以自动扣钱?张小姐向《消费者报道》出示了这份协议,即“飞猪信用免押协议”,如下图所示:
在这个协议的第三条里明确写道,“在您(用户)同意或默认同意商户扣款申请的情况下,您(用户)授权飞猪按照商户的扣款申请向支付宝发出扣款指令,支付宝……自动发起扣款”。换言之,自动发起扣款的前提是用户张小姐自己同意或默认同意。
但张小姐认为自己根本不满足“同意”或“默认同意”这两种条件的任意一条,因为在2月19日凌晨,即卖家发起了扣款申请后的两个小时内,张小姐就在飞猪系统里拒绝了卖家的扣款申请。
▲张小姐提供的流程截图
然而“飞猪信用免押协议”的第4条称,如您(用户)拒绝商户的信用免押扣款申请,您授权飞猪介入处理,您同意飞猪以普通的注意义务对是否应扣款及扣款金额等事项进行判定,并认可飞猪确定的责任归属及扣款金额“。
这就相当于把用户推到一个两难的尴尬境地。按照这个协议的逻辑,用户不理会扣款申请,当作默认,会被自动扣款;用户拒绝扣款申请,飞猪就会介入,并让用户认可飞猪的扣款金额,也会被自动扣款。后者就是张小姐账户里3500元被扣的情形。
就协议里的问题,《消费者报道》向飞猪公司发送了采访函件,但截止至发稿前仍未得到任何形式的回应。
法律专家有看法
对于上诉协议,知名法律博主“谈典看法”认为,第4条款明显是一种霸王条款,加重了消费者的责任,在消费者表示异议的时候,飞猪无权强行扣款。
“谈典看法”进一步指出,协议里还有数条表述涉及格式条款。
例如,协议规定,若用户超过15天未处理则视为同意商户的扣款申请,这也属于格式条款,有加重消费者责任的嫌疑。
又如,协议规定,对于发出错误扣款,平台也不承担相应责任。强行要求消费者认可飞猪确定的责任归属明显不合适。
而广东穗恒律师事务所的杨仲山律师认为,事件中张小姐与飞猪的主要问题可概括为两点:
一是“电商平台提供的格式条款中免除责任的条款是否有效”。《中华人民共和国合同法》规定,提供格式条款一方免除其责任、加重对方责任、排除对方主要权利的,该条款无效。
《网络交易管理办法》则规定,网络商品经营者、有关服务经营者不得以合同格式条款等方式作出排除或者限制消费者权利、减轻或者免除经营者责任、加重消费者责任等对消费者不公平、不合理的规定,不得利用合同格式条款并借助技术手段强制交易。
二是“电商平台是否有居中裁判消费者与商户之间的纠纷”。《网络交易管理办法》提到,消费者在平台内购买商品或者接受服务,发生消费纠纷或者其合法权益受到损害时,消费者要求平台调解的,平台应当调解。这条规定在“飞猪信用免押协议”里其实也有类似的表述。
但据张小姐称,在飞猪对她进行扣款前,卖家已同意了不需要赔付3500元的金额;扣款后,被扣金额也应该有纠正的空间,但从她跟飞猪不愉快的交涉过程来看,飞猪并未如协议所规定,对她提供必要的调解和协助。













